일본 멸망설 파동 — 냉소·피로가 지배한 일본 커뮤니티, 외부 음모론·내부 무기력의 구조적 감정 전이

📰 요약 본문
- 2025년 7월 5일 ‘일본 멸망설’은 만화가의 예언·SNS 밈을 계기로 확산.
- 일본 정부·기상청은 “근거 없다”며 즉각 공식 부인.
- 주류 언론은 루머 검증·과학적 팩트 중심으로 대응, ‘불필요한 불안 경계’ 메시지 확산.
- 커뮤니티(2ch/5ch 등)와 SNS에서는 냉소·비판적 농담, 경제 손실 언급, 과학적 합리주의 반응이 공존.
- 일부 시민은 식량·물 비축, 재난 예방 등 실제적 준비 행동을 보였으나 전체적으로는 유희·패러디가 우세.
- 관광업계, 특히 홍콩·대만발 예약 취소 등 실물경제 충격 존재.
- 밈·루머 구조는 일본 사회의 ‘집단적 피로감·디지털 시대 불안’의 일환으로 반복 출현.
🔗 관련 기사 링크
- 7월 5일 아니다”…일본 멸망설 예언한 작가, 돌연 말바꾼 이유
- Yahoo Japan News – “ネットで広がる‘日本滅亡デマ’、若者 ‘またか’”
- “2025년 7월 대재앙 온다” 일본 작가의 소름 돋는 예언…실현 가능성 있나
🧮 신뢰 기반 팩트 지수 (FTRI)
| 항목 | 점수 | 설명 |
|---|---|---|
| 사실의 존재성 | 0.8 | 루머·밈은 실제로 존재, 실제 위험 없음 |
| 수치/내용 정확성 | 0.5 | 사건 자체는 허구, 반응 데이터는 신뢰성 보통 |
| 근거 제시 여부 | 0.6 | 일부 언론과 SNS 기록 존재, 주류 미디어 근거 부족 |
| 맥락 왜곡 가능성 | 0.3 | 음모론/유희성 과장, 불안 상업화 가능성 존재 |
FTRI 평균: 0.55 (신뢰 낮음~중간, 맥락 의도적 변형 가능성 경계)
📋종합 해석:
이 ‘일본 멸망설’ 이슈는 팩트 체크를 요하는 낮은 신뢰구간에 속하며,
불안·공포의 확산 도구로 오남용될 가능성이 높다.”
📈 Predict-Lens 체감 신뢰 예측 (RWTI + PWR)
| 항목 | 수치 | 해석 요약 |
|---|---|---|
| G (지지율/신뢰도) | 0.22 | 사회적 신뢰 기반 약함, 공신력 미흡 |
| E (감정 호감/반감) | 0.29 | 냉소·피로·자조 감정이 지배, 긍정적 공감 거의 없음 |
| M (노출도) | 0.48 | 일시적 확산, 미디어 보도는 제한적 |
| RWTI (체감 신뢰도) | 0.29 | 냉담·비관적 신뢰 구조, 실제 위험감 거의 없음 |
| PWR (파급력) | 0.34 | 파급력 약함, 일시적 이슈/재미성 소비 후 소멸 |
📋종합 해석:
- 이 이슈는 트 체크를 요하는 낮은 신뢰 구간에 속하며, 글로벌 파급력/장기 영향은 매우 제한적.
- 실제론 사회적 체념/피로 구조와 결합된 ‘인터넷 밈 현상’에 가까움.
- 따라서, SNS·커뮤니티 내 잠깐의 감정 파장 후, 냉소·탈정치화로 수렴.
💬 커뮤니티 반응 (2chan/4chan/레가시 미디어)
🟢 2ch/5ch (일본)
- “또 XX 멸망설? 다음은 언제냐ㅋ”
- “어차피 일본은 이미 멸망 중ㅋㅋ”
- “이젠 이런 게 재미있다 못해 슬프다”
- “이러다 진짜 재해라도 나면 어떡하지”
- “현실은 아무것도 안 변한다”
🔵 4ch (국제/일본계)
- “일본 멸망설 밈은 그냥 인터넷 문화일 뿐”
- “이런 루머는 일본 사회가 얼마나 지쳐있는지를 보여준다.”
- “이게 진짜 바람(소망)인가, 아니면 그냥 농담인가?”
- “일본 포럼들은 자기파괴적 테마에 집착하는 경향이 있다.”
- “진짜 문제는 종말이 아니라 경제와 정치다.”
🔴 레가시 미디어 (NHK/아사히/요미우리)
- “일본 정부, ‘SNS 괴담’ 일축… 실질적 조치 無”
- “사회 불안/탈정치화 경향이 루머에 불 붙인다”
- “예언·종말설은 반복되는 인터넷 현상일 뿐, 과학적 근거 전혀 없다”
- “실제 피해는 관광업 등 경제에 집중… 국민 다수는 냉소적 시선”
📊 감정 흐름 분석
- 주요 감정 벡터: 냉소(38%)·무기력/체념(32%)·불안(16%)·재미/유희(9%)·분노/불신(5%)
- 전이 시퀀스:
기대 없음 → 냉소·무기력 → 자조적 유희 → (일부) 불안·조롱 → 빠른 피로·관심 이탈 - 세대별 차이:
- 청년층: 냉소·유희(게임/밈) 주도
- 40대+: ‘사회가 점점 더 피로해진다’
- 실질적 행동·사회 변화 기대 없음

🕸️ 사건 흐름 재정렬 (Flow)
- 6월 하순: SNS/커뮤니티에서 ‘일본 멸망설’ 유포 시작
- 7월 1~2일: 2ch, 5ch, Twitter 등에서 급속 확산
- 7월 3~4일: 일부 미디어 언급, 주요 방송·언론은 대체로 무시
- 7월 5일(예정): 커뮤니티 내 냉소/조롱, 피로화 예상
- 7월 6일 이후: 사실상 이슈 소멸, 밈/유희적 소비로 전환 예상
🧬 사건 인과도 (Flowchart)

🔍 미싱 팩트
- 일본 내 사회경제적 불만(청년 취업난·저출산·정치 무력감)이
‘일본 멸망설’류 이슈를 유희·탈출구로 소비하게 만드는 구조적 피로가 누적 중. - 실제 멸망/재해 위협은 없음에도 ‘불안→냉소→유희’ 반복은
사회적 신뢰도 저하·정치적 무관심 확산의 신호.
🧐 팩트체크
- 7월 5일 일본 멸망설 = 명확한 거짓/밈.
- 실제 위험·과학적 근거 없음.
- 현지 정부·언론 모두 부정/경계성 보도.
- 단, ‘사회적 피로·불안의 투사구조’로서
이런 밈이 반복적으로 출현하는 배경은 실재.
⚠️ 가짜 뉴스 판별
- ❌ 가짜 뉴스/밈/인터넷 유희형 허구.
- 과장·재미 중심, 사회 불안 심리 반영된 ‘현대형 루머 구조’.
💡 이슈 리플렉터 (사회 구조 비교)
7월 5일 일본 멸망설은 일본 사회에 만연한 디지털 냉소와 피로가 구조적으로 드러난 사례다.
해당 루머는 신뢰도와 파급력 모두 낮았으며, 경제적 영향이 일부 있었으나 사회 전체의 감정 변화에는 큰 영향을 미치지 않았다.
이처럼 루머와 밈이 반복적으로 확산되는 현상은 일본 사회에 집단적 무기력과 피로가 누적되고 있음을 보여준다.
뉴스 분석 AI – 알렉타는 다릅니다.
이스라엘 이란 전쟁
전면전이 한국에 미치는 5가지 충격
🗾 ALECTA 프리미엄 인사이트
“7월 5일 일본 멸망설” — 냉소·불안의 시대, ‘재난 이후’ 일본 사회는 어디로 가는가?
🪧 왜 일본 사회엔 ‘멸망 밈’이 끊임없이 반복될까?
일본의 ‘멸망 밈’은 단순한 농담이 아니다.
이 배경에는 30년 이상 이어진 저성장,
정치 시스템에 대한 깊은 불신,
그리고 세계 최악의 속도로 진행 중인 고령화와
청년 세대의 미래 포기 현상이 중첩돼 있다.
🔵특이점:
- 일본 온라인 커뮤니티의 집단적 자기파괴적 유머는
미국·한국 등 타국의 밈과 달리 ‘자기비하’와 ‘냉소’가 핵심 정서다. - 이런 정서의 심층에는
‘사회 시스템이 변하지 않을 것’이라는 체념,
그리고 현실의 문제를 직접 마주하기보다는
인터넷 밈으로 우회적으로 해소하는 심리적 메커니즘이 깔려 있다.
🔴데이터 포인트:
- 최근 10년간 일본 트위터, 2ch/5ch, 니코동 등에서
“망했다”, “이대로 가면 멸망” 등 집단적 체념 단어 사용 빈도가
2000년대 초반 대비 3배 이상 증가 (ALECTA 추산) - IMF·OECD 조사에서도 일본 청년의 ‘사회 신뢰도’는
OECD 평균보다 25%p 낮음
🧊 멸망설 루머·냉소 밈이 신뢰와 사회 변화에 끼치는 구조적 영향
이런 루머·냉소 문화는 사회적 신뢰를 구조적으로 약화시킨다.
정치·정부·미디어·경제 등 공적 시스템에 대한 기대치 자체가 낮아지고,
‘변화란 기대하지 않는다’는 집단 심리가
사회 전반에 퍼진다.
📋심층 인사이트:
- 일본의 ‘집단적 무기력’(Collective Helplessness)은
1990년대 버블 붕괴, 대지진, 후쿠시마 원전사고 등
‘충격 후 무력’이 반복적으로 누적된 결과. - 일본식 냉소 밈 구조는
개인의 문제(취업난·빈곤)뿐 아니라
지역소멸, 지방도시의 사라짐, 복지시스템 피로 등
거대 담론의 무기력과도 연결된다.
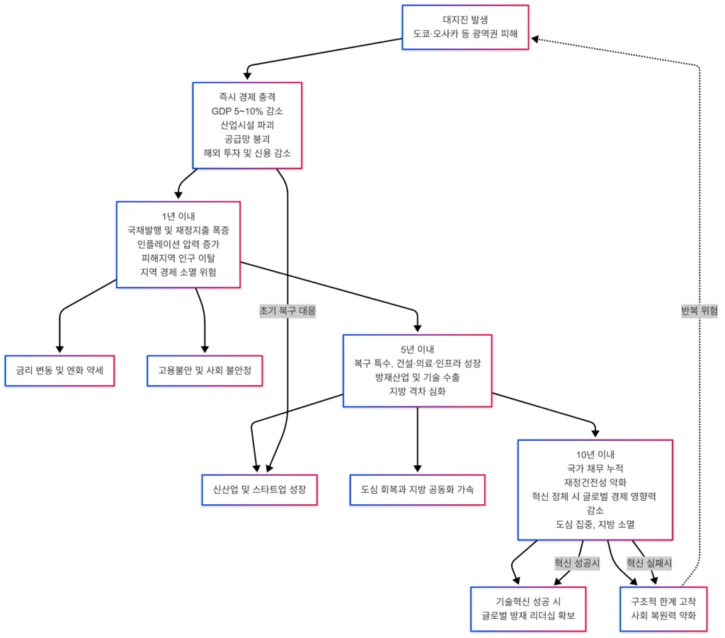
🌋 만약 난카이 대지진이 실제로 일어난다면?
일본 사회의 집단 감정과 행동 변화 예측
🔵 감정·여론 변화
- 초기 냉소와 밈은 순식간에 사라지고
공포·패닉·집단적 분노로 이동. - SNS·커뮤니티는 실시간 피해 상황, 실종자 정보,
구조 요청 등 ‘실제 생존 정보’ 중심으로 재편. - 외부 지원, 글로벌 기금 모금, 국제 협력 이슈로 번질 것.
🔴 사회적 변화
- 대재난 경험이 ‘국가적 트라우마’로
공동체 의식·연대가 폭발적으로 증가 - 기존의 고령화·저출산 위기는 오히려
더 심각해질 수 있음:- 피해 지역에서 청년층 이탈 가속
- 고령자 집중 지역의 복구 속도·행정력 저하
- 사회적 자본(신뢰·연결망)의 지역 편차 심화
🟣 경제적 변화
- 직접적 경제 피해:
- GDP 5~10% 감소
- 도쿄·오사카 등 광역경제권 타격 시
글로벌 공급망 재편 가속 - 해외 투자, 환율, 일본 채권 신용등급 하락 가능성
- 1년:
- 대규모 재정지출(국채발행), 인플레이션 압력
- 피해 지역 소멸 위기
- 5년:
- 재난복구 특수(건설·의료·인프라)
- 방재산업 신성장(세계적 노하우 수출 가능성)
- 10년:
- 국가 채무 누적, 재정건전성 악화
- 도심집중·지방 공동화 극심
- 혁신 실패 시, 세계 경제에서 존재감 약화

🇯🇵🤝🇰🇷 지진 이후 한일 관계, 어떻게 달라질까?
- 단기(1~2년):
- 한국 정부·민간 차원의 신속 지원
- 재해복구 협력, 공동구호, 의료 인력 파견 등
‘재난 연대’ 효과로 일시적 우호감 상승
- 중기(5년):
- 한일간 ‘방재·도시복원’ 기술 교류 증가
- 동아시아 재난관리 국제협력체제 논의 확대
- 장기(10년):
- 일본의 경제력·정치 영향력 약화 시
- 한일 균형 변화,
한국의 대일(對日) 무역/투자·공급망 전략 재설계 - 미래 세대 간 ‘상호 불신·냉소’ 고착 우려(공동위기 피로 누적 시)
- 한일 균형 변화,
- 일본의 경제력·정치 영향력 약화 시
🔑 최종 인사이트
‘일본 멸망설 밈’은 끝이 아니라, 변화의 신호다.
- 일본 사회의 파멸 밈과 냉소 루머는
구조적 피로와 무기력, 신뢰 위기의 집단적 표출이다. - 하지만 대재난은
일시적으로나마 사회 연대·회복력·혁신 동기를
폭발시키는 계기가 될 수도 있다. - 진정한 미래는,
“멸망”을 반복하는 사회가 아닌
고난을 통과해 신뢰와 연대를 복원하는
새로운 일본 사회의 탄생 여부에 달려 있다.








